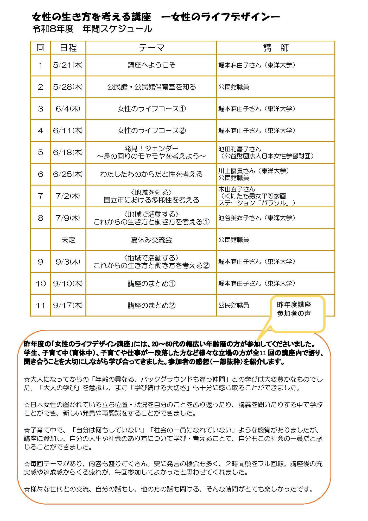
〈女性の生き方を考える講座〉女性のライフデザイン
コーディネーター 堀本 麻由子(東洋大学)
ゲスト講師 池田 和嘉子(日本女性学習財団)、木山 直子(くにたち男女平等参画ステーション)、池谷美衣子(東海大学)ほか
人生には、様々な選択や意思決定をするときがあります。育児や介護、パートナーや家族関係、仕事や将来について悩む人も少なくありません。悩むのは「こう生きたい」という希望や目標が、様々な理由で揺れているからかもしれません。
自分はどのような人生や生活を望んでいるのか、それを実現するにはどうしたらいいのか、具体的に考えてみませんか。同じ地域に暮らす女性たちと一緒に話し合うこと
で、現在、そして次のステージを見つめてみましょう。
なお、大人が学んでいる間、子どもを公民館保育室であずかる仕組みがあります。保育室は、公民館で学ぶ大人の学びを支え、保育室で過ごす子どもにとってもより豊かな生活、成長の場となることを目指して運営しています。
〈取り上げるテーマ(予定)〉
- 公民館と大人の学習
- 子育てをめぐるジェンダー
- 女性のライフコースを考える
- わたしたちのからだと性を考える
- これからの生き方を考える-働くことと生活すること
- 地域で活動する-社会の課題に取り組むこと
| とき |
毎週木曜日、午後10時から12時。全11回。 |
|---|---|
| ところ | 公民館 3階集会室ほか |
| 対象 | 女性(年齢不問) |
| 定員 |
12名(申込先着順) |
| 申込先 |
3月12日(木曜日)午前9時から |
保育について
| 子ども定員 |
10名程度(市内在住の方のみ、講座初日に概ね生後6か月から未就学児。申込先着順)。講座と同時に申込。 |
|---|---|
| 保育申込締切 | 5月7日(木曜日) |
| 保育室オリエンテーション | 5月14日(木曜日)朝10時から おやつ代275円(全11回分)をご持参のうえ、お子さんと一緒に参加してください。 |


この記事に関するお問い合わせ先
- みなさまのご意見をお聞かせください
-





更新日:2026年03月05日